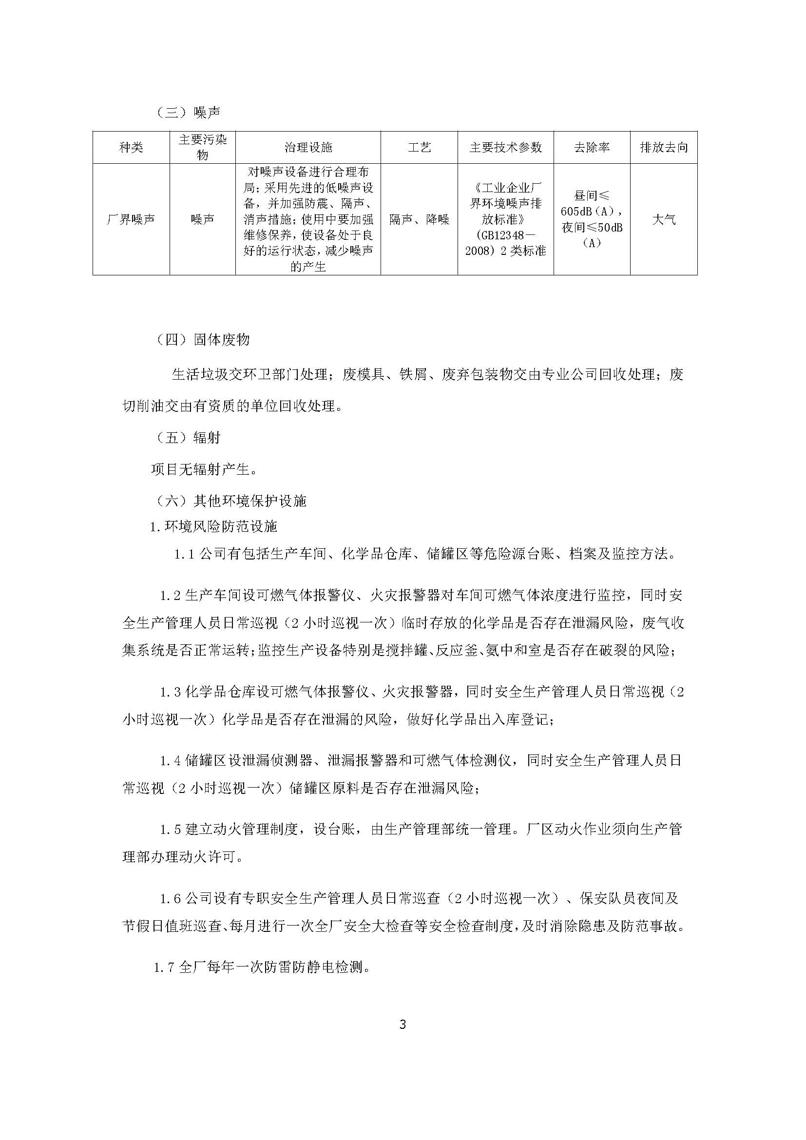
打印
东莞市三明塑胶五金制品有限公司扩建项目自主
文章出处:本站 人气:273 发表时间:2019-06-10
根据《国务院关于修改〈建设项目竣工环境保护管理条例〉的决定》(国务院令第682号),以及环保部《关于发布<建设项目竣工环境保护验收暂行办法>的公告》(国环规环评[2017]4号),现将东莞市三明塑胶五金制品有限公司扩建项目竣工环境保护验收内容(包括验收监测报告、验收意见)公示如下:
项目名称:东莞市三明塑胶五金制品有限公司扩建
地点:东莞市东城区牛山钟屋围牌坊入口
建设单位:东莞市三明塑胶五金制品有限公司扩建
建设内容:项目总投资300万元,占地面积2400m2,建筑面积7250m2,项目加工生产塑胶模具300套/年,电子产品(塑胶外壳)780万套/年,化妆产品(塑胶外壳)1000万套/年,文具产品(塑胶外壳)1万套/年,礼品盒(塑胶外壳)1万套/年,瓶子400万个/年,3D打印耗材2万盒/年。
公示时间:2018年08月20日至2018年09月20日(20个工作日)
联系人:孔小姐
联系电话:139 2290 3943
公示期间,对上述公示内容如有异议,请以书面形式反馈,个人须署真实姓名,单位须加盖公章



















项目名称:东莞市三明塑胶五金制品有限公司扩建
地点:东莞市东城区牛山钟屋围牌坊入口
建设单位:东莞市三明塑胶五金制品有限公司扩建
建设内容:项目总投资300万元,占地面积2400m2,建筑面积7250m2,项目加工生产塑胶模具300套/年,电子产品(塑胶外壳)780万套/年,化妆产品(塑胶外壳)1000万套/年,文具产品(塑胶外壳)1万套/年,礼品盒(塑胶外壳)1万套/年,瓶子400万个/年,3D打印耗材2万盒/年。
公示时间:2018年08月20日至2018年09月20日(20个工作日)
联系人:孔小姐
联系电话:139 2290 3943
公示期间,对上述公示内容如有异议,请以书面形式反馈,个人须署真实姓名,单位须加盖公章




















同类文章排行
- 东莞市众创工程塑料有限公司公司新建调试公示
- 东莞市溢艺铝塑制品有限公司(新建、扩建)竣工公
- 东莞市新盈塑胶制品有限公司(新建)竣工公示
- 时和利造纸扩建项目一期工程验收公示
- 广东知塑新材料有限公司(新建)调试公示
- 东莞市富润包装制品有限公司新建调试公示
- 东莞市帝谷自动化科技有限公司新建竣工公示
- 东莞市大朗利沃包装材料加工店新建调试公示
- 东莞市弘拓金属饰品有限公司新建竣工公示
- 时和利造纸扩建项目一期工程竣工公示
- 宝盈智能家具(新建一期 )项目竣工验收公示
- 东莞市谢岗汇安五金工艺品厂(新建)项目调试公示
