打印
东莞市友能电子有限公司新建项目自主验收公示
文章出处:本站 人气:300 发表时间:2019-06-14
根据《国务院关于修改〈建设项目竣工环境保护管理条例〉的决定》(国务院令第682号),以及环保部《关于发布<建设项目竣工环境保护验收暂行办法>的公告》(国环规环评[2017]4号),现将东莞市友能电子有限公司新建项目竣工环境保护验收内容(包括验收监测报告、验收意见)公示如下:
项目名称:东莞市友能电子有限公司新建
地点:东莞市谢岗镇赵林村金川一路
建设单位:东莞市友能电子有限公司新建
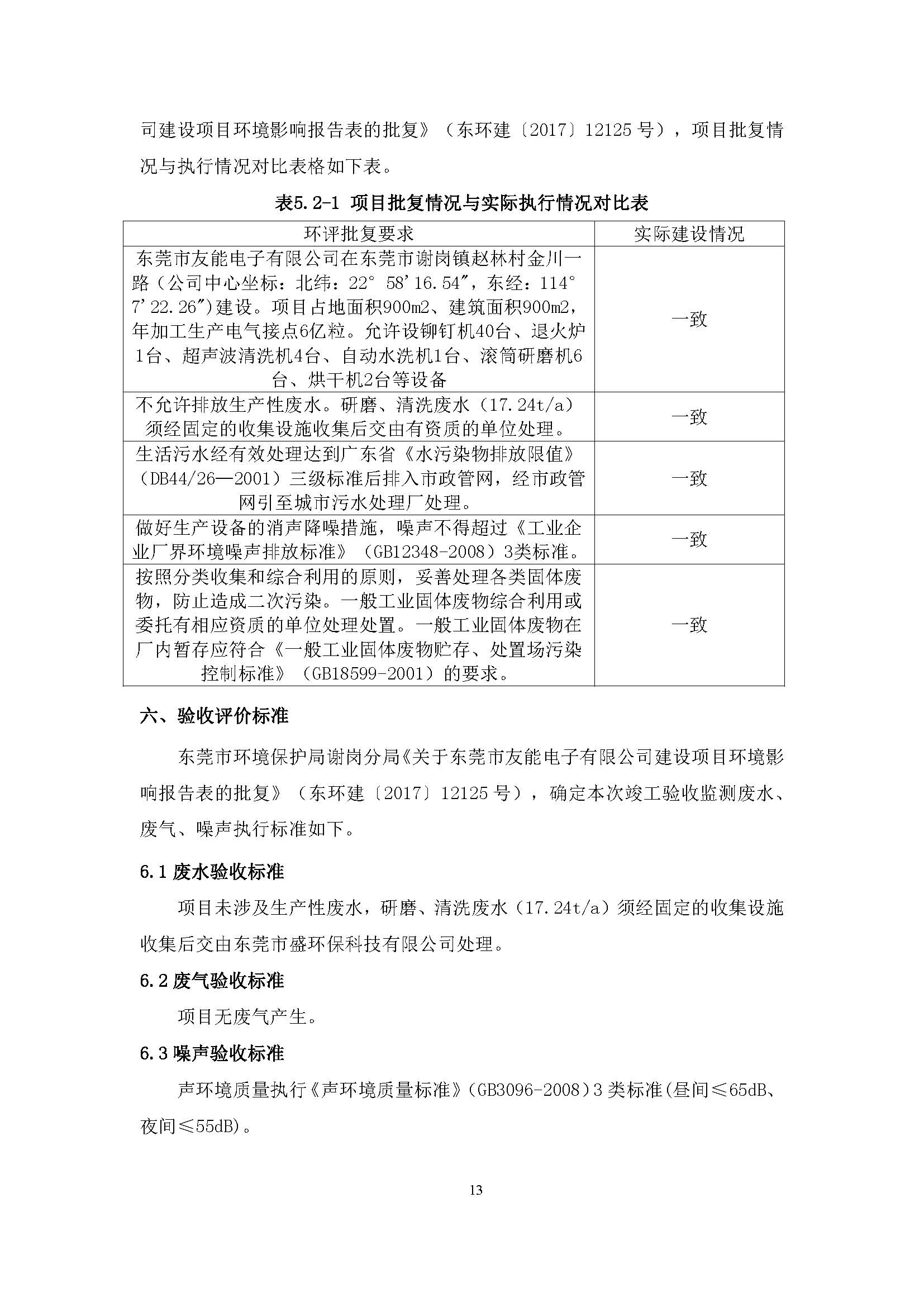
建设内容:项目总投资500万元,占地面积900平方米,建筑面积900平方米,年加工生产电气接点6亿粒/年。
公示时间:2018年06月12日至2018年07月12日(20个工作日)
联系人:刘育志
联系电话:15814288861
公示期间,对上述公示内容如有异议,请以书面形式反馈,个人须署真实姓名,单位须加盖公章。




















根据《国务院关于修改〈建设项目竣工环境保护管理条例〉的决定》(国务院令第682号),以及环保部《关于发布<建设项目竣工环境保护验收暂行办法>的公告》(国环规环评[2017]4号),现将东莞市友能电子有限公司新建项目竣工环境保护验收内容(包括验收监测报告、验收意见)公示如下:
项目名称:东莞市友能电子有限公司新建
地点:东莞市谢岗镇赵林村金川一路
建设单位:东莞市友能电子有限公司
建设内容:项目总投资500万元,占地面积900平方米,建筑面积900平方米,年加工生产电气接点6亿粒/年。
公示时间:2018年06月12日至2018年07月12日(20个工作日)
联系人:刘育志
联系电话:15814288861
公示期间,对上述公示内容如有异议,请以书面形式反馈,个人须署真实姓名,单位须加盖公章。







项目名称:东莞市友能电子有限公司新建
地点:东莞市谢岗镇赵林村金川一路
建设单位:东莞市友能电子有限公司新建
建设内容:项目总投资500万元,占地面积900平方米,建筑面积900平方米,年加工生产电气接点6亿粒/年。
公示时间:2018年06月12日至2018年07月12日(20个工作日)
联系人:刘育志
联系电话:15814288861
公示期间,对上述公示内容如有异议,请以书面形式反馈,个人须署真实姓名,单位须加盖公章。




















根据《国务院关于修改〈建设项目竣工环境保护管理条例〉的决定》(国务院令第682号),以及环保部《关于发布<建设项目竣工环境保护验收暂行办法>的公告》(国环规环评[2017]4号),现将东莞市友能电子有限公司新建项目竣工环境保护验收内容(包括验收监测报告、验收意见)公示如下:项目名称:东莞市友能电子有限公司新建
地点:东莞市谢岗镇赵林村金川一路
建设单位:东莞市友能电子有限公司
建设内容:项目总投资500万元,占地面积900平方米,建筑面积900平方米,年加工生产电气接点6亿粒/年。
公示时间:2018年06月12日至2018年07月12日(20个工作日)
联系人:刘育志
联系电话:15814288861
公示期间,对上述公示内容如有异议,请以书面形式反馈,个人须署真实姓名,单位须加盖公章。







同类文章排行
- 东莞市众创工程塑料有限公司公司新建调试公示
- 东莞市溢艺铝塑制品有限公司(新建、扩建)竣工公
- 东莞市新盈塑胶制品有限公司(新建)竣工公示
- 时和利造纸扩建项目一期工程验收公示
- 广东知塑新材料有限公司(新建)调试公示
- 东莞市富润包装制品有限公司新建调试公示
- 东莞市帝谷自动化科技有限公司新建竣工公示
- 东莞市大朗利沃包装材料加工店新建调试公示
- 东莞市弘拓金属饰品有限公司新建竣工公示
- 时和利造纸扩建项目一期工程竣工公示
- 宝盈智能家具(新建一期 )项目竣工验收公示
- 东莞市谢岗汇安五金工艺品厂(新建)项目调试公示
