欢迎来到东莞市唐朝环保科技有限公司官网!

东莞立盛塑胶制品有限公司(二次扩建项目一期)

东莞立盛塑胶制品有限公司(二次扩建项目一期)

根据《国务院关于修改〈建设项目竣工环境保护管理条例〉的决定》(国务院令第682号),以及环保部《关于发布建设项目竣工环境保护验收暂行办法的公告》(国环规环评[2017]4号),现将

[查看详情+]
东莞市谢岗恒辉五金加工厂(新建项目)自主验收

东莞市谢岗恒辉五金加工厂(新建项目)自主验收

根据《国务院关于修改〈建设项目竣工环境保护管理条例〉的决定》(国务院令第682号),以及环保部《关于发布建设项目竣工环境保护验收暂行办法的公告》(国环规环评[2017]4号),现将

[查看详情+]
东莞市迈飞科技有限公司(新建、扩建)自主验收公

东莞市迈飞科技有限公司(新建、扩建)自主验收公

根据《国务院关于修改〈建设项目竣工环境保护管理条例〉的决定》(国务院令第682号),以及环保部《关于发布建设项目竣工环境保护验收暂行办法的公告》(国环规环评[2017]4号),现将

[查看详情+]
东莞市鑫鸿五金有限公司(新建)自主验收公示

东莞市鑫鸿五金有限公司(新建)自主验收公示

根据《国务院关于修改〈建设项目竣工环境保护管理条例〉的决定》(国务院令第682号),以及环保部《关于发布建设项目竣工环境保护验收暂行办法的公告》(国环规环评[2017]4号),现将

[查看详情+]
东莞市创宜丰精密橡塑有限公司(新建、扩建)自主

东莞市创宜丰精密橡塑有限公司(新建、扩建)自主

根据《国务院关于修改〈建设项目竣工环境保护管理条例〉的决定》(国务院令第682号),以及环保部《关于发布建设项目竣工环境保护验收暂行办法的公告》(国环规环评[2017]4号),现将

[查看详情+]
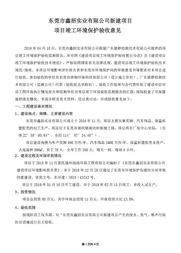
东莞市鑫招实业有限公司

东莞市鑫招实业有限公司

根据《国务院关于修改〈建设项目竣工环境保护管理条例〉的决定》(国务院令第682号),以及环保部《关于发布建设项目竣工环境保护验收暂行办法的公告》(国环规环评[2017]4号),现将

[查看详情+]
东莞市伟冠五金科技有限公司(迁改建)

东莞市伟冠五金科技有限公司(迁改建)

根据《国务院关于修改〈建设项目竣工环境保护管理条例〉的决定》(国务院令第682号),以及环保部《关于发布建设项目竣工环境保护验收暂行办法的公告》(国环规环评[2017]4号),现将

[查看详情+]
科威锡业有限公司(新建一期)自主验收公示

科威锡业有限公司(新建一期)自主验收公示

根据《国务院关于修改〈建设项目竣工环境保护管理条例〉的决定》(国务院令第682号),以及环保部《关于发布建设项目竣工环境保护验收暂行办法的公告》(国环规环评[2017]4号),现将

[查看详情+]
首页 上一页 ···3940414243··· 下一页 末页 共399条 当前41/50页

返回顶部